
原标题:多地驾校上调报名费配资股票论坛,C1车型最高涨500元,交通部门回应
极目新闻记者 王灿
近日,因成品油价格大幅上涨,深圳市最大的驾校——深港机动车驾驶培训集团发布通知,所有班型的报名价格将上调200元。极目新闻记者了解到,除深圳市外,全国多地的驾校也将上调报名费,上调额度为200元至500元不等。

据央视新闻报道,国家发展改革委23日表示,3月9日国内成品油价格调整以来,受美以伊冲突加剧影响,国际市场原油价格大幅上涨,特别是中东地区原油价格连创历史新高。自3月23日24时起,国内汽、柴油(标准品)最高零售价格每吨分别上调2205元、2120元。为减轻下游用户负担,国家对成品油价格采取了临时调控措施,国内汽、柴油每吨实际上调1160元、1115元。据悉,这将是2026年以来国内成品油价格第五次上调。以92号汽油为例,此前,1月20日涨了7分钱/升、2月3日涨了0.16元/升、2月24日涨了0.14元/升、3月9日涨了0.56元/升。
深港机动车驾驶培训集团近日发布通知称,鉴于目前国内油价持续上涨,且上涨趋势仍在继续,为保障服务质量不受影响,为学员提供可持续的优质服务,经校执委研究决定,对班型价格进行调整,自2026年3月16日起,在售所有班型价格上调200元。

肇庆市深港驾校3月20日也发布通知,称受市场环境以及燃油价格持续攀升且上涨趋势明显的影响,导致驾校运营成本大幅度增加。经公司研究决定自2026年3月26日起,对各班别招生价格进行调整,调整幅度为100元至300元(不同班型略有差异)。
广州市多家驾校也在社交平台发帖称,因近期行业政策变化和成本上涨,将在4月起上调报名费,3月底报名的将按原价格执行。
3月23日,极目新闻记者电话咨询深港机动车驾驶培训集团客服,一工作人员表示,该集团已发布通知,在深圳的各驾校报名费将进行上调,目前报名仍按原有价格收取费用,两天后所有班型价格会上调200元。
肇庆市深港驾校一工作人员向记者表示,该驾校将会从26日起调价,具体调整幅度为多少还没有最后定。
在江西赣州,许多驾校也开始上调报名费。赣州的金顺驾校一工作人员向极目新闻记者表示,该驾校将在3月25日开始调价,C1车型的报名费会上调500元。该工作人员表示,近期赣州的驾校都会上调报名费,不仅是油车驾驶培训费,新能源汽车驾驶培训费也会同步上调,主要是油价上涨了,另外5月后驾驶培训可能会增加项目。

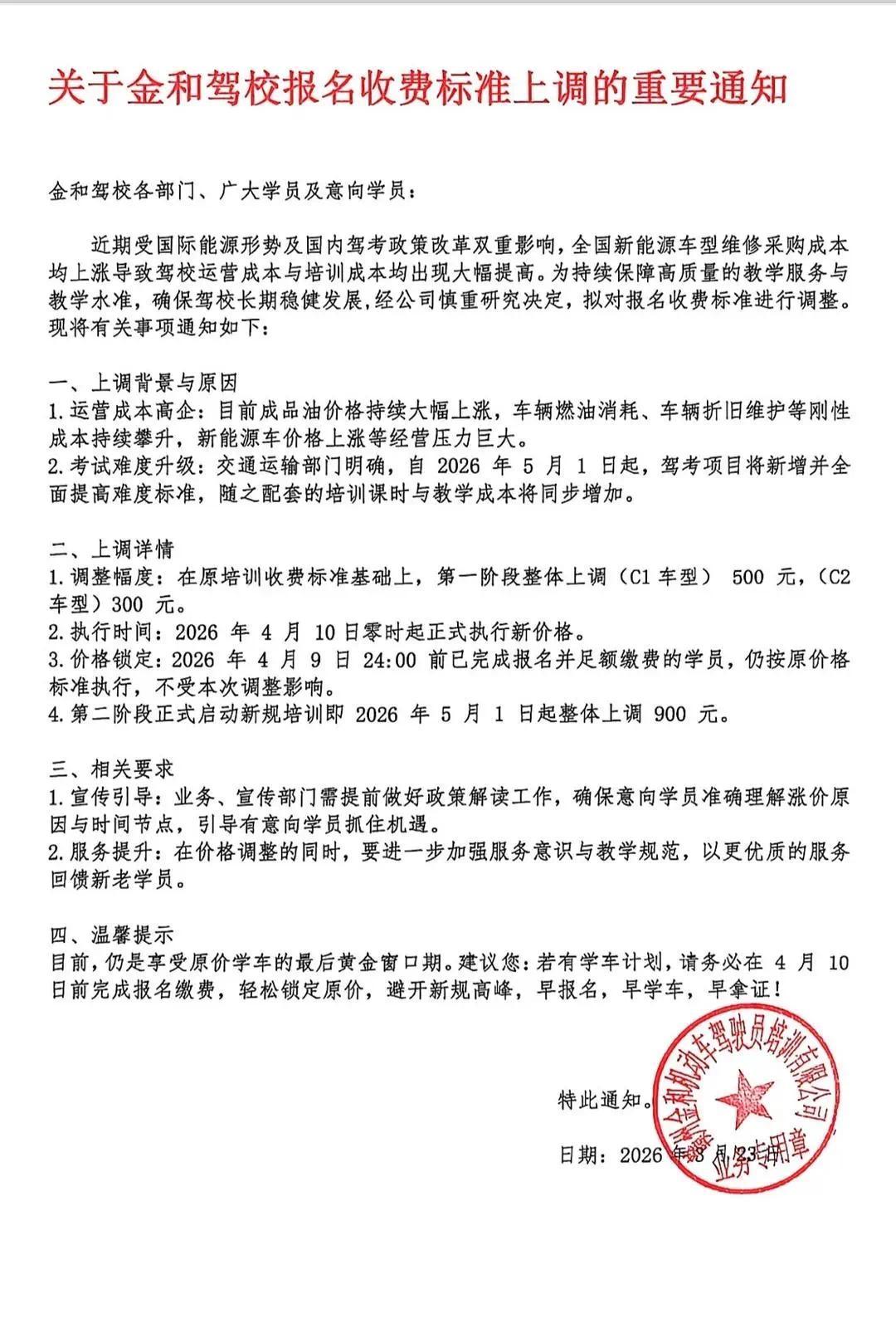
赣州另一家驾校也发布通知,称4月10日起将在原培训收费标准基础上整体上调(C1车型)500元,(C2车型)300元。原因是目前成品油价格持续大幅上涨,车辆燃油消耗、车辆折旧维护等刚性成本持续攀升,新能源车价格上涨等经营压力巨大。
驾校培训费涨价是否合理,需不需要报批?3月24日,极目新闻记者电话咨询赣州市交通运输综合服务中心驾培科,一工作人员表示,驾校经营管理是纯市场行为,驾驶培训费收多少都是由市场决定,交通运输部门不会干预。深圳市12345热线一工作人员也向记者表示,他们也接到过市民咨询驾校培训费涨价的问题,深圳市交通运输管理局回复,驾校调节培训费是市场经营行为,交通运输部门不作干预。
(注:图片及素材来源于网络配资股票论坛,版权归原作者所有。如有侵权请联系删除,电话:027-85721622 。)
拉伯配资提示:文章来自网络,不代表本站观点。